BomberUnits
...a Unity learning project
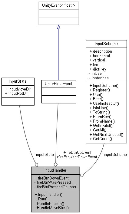
InputHandler Class Reference

Is responsible for reading in pressed keys for a single player. More...

+ Collaboration diagram for InputHandler:

Public Member Functions

 InputHandler (InputScheme inputScheme, InputState inputState)
 
void Run ()
 Runs InputHandler tasks for this cycle. Intended to be called during Update().
 

Public Attributes

UnityEvent fireBtnDownEvent
 
UnityFloatEvent fireBtnKeptDownEvent
 
UnityFloatEvent fireBtnUpEvent
 

Private Member Functions

void HandleFireBtn ()
 
void HandleMoveBtns ()
 

Private Attributes

InputScheme inputScheme = null
 
InputState inputState
 
bool fireBtnWasPressed = false
 
float fireBtnPressedCounter = 0.0f
 

Detailed Description

Is responsible for reading in pressed keys for a single player.

Definition at line 7 of file InputHandler.cs.


The documentation for this class was generated from the following file: