BomberUnits
...a Unity learning project
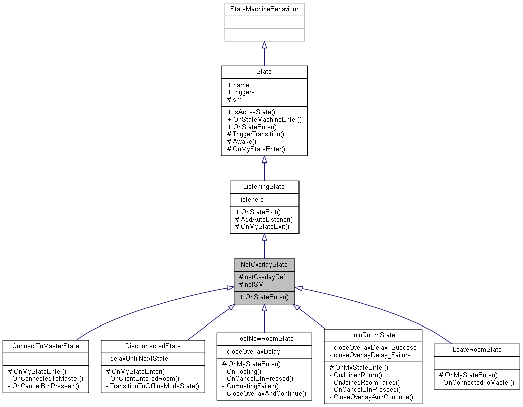
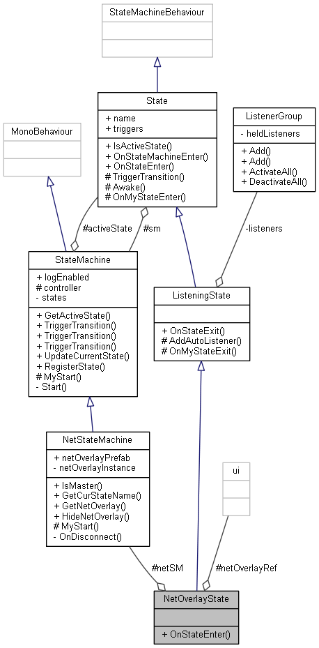
NetOverlayState Class Reference
+ Inheritance diagram for NetOverlayState:
+ Collaboration diagram for NetOverlayState:

Public Member Functions

override void OnStateEnter (Animator animator, AnimatorStateInfo stateInfo, int layerIndex)
 Extends the normal OnStateEnter function with state tracking for the containing SM. More...
 
- Public Member Functions inherited from ListeningState
override void OnStateExit (Animator animator, AnimatorStateInfo stateInfo, int layerIndex)
 
- Public Member Functions inherited from State
bool IsActiveState ()
 Provides a check, whether this state is the current active state in the State Machine.
 
override void OnStateMachineEnter (Animator animator, int stateMachinePathHash)
 Used to set references between SM and states. More...
 
override void OnStateEnter (Animator animator, AnimatorStateInfo stateInfo, int layerIndex)
 Extends the normal OnStateEnter function with state tracking for the containing SM. More...
 

Protected Attributes

ui.StdDialog netOverlayRef
 
NetStateMachine netSM
 Correctly shadows the simple 'StateMachine' member of 'State'.
 
- Protected Attributes inherited from State
StateMachine sm
 Reference to the State Machine featuring this behaviour.
 

Additional Inherited Members

- Public Attributes inherited from State
new string name
 Name of the state, to be set exactly as in the Animator View!
 
List< string > triggers
 Names of outgoing transitions allowed for the state, set as in Animator!
 
- Protected Member Functions inherited from ListeningState
void AddAutoListener (UnityEvent evt, UnityAction callback)
 Adds an event and callback which will only be connected for as long as the state is active.
 
virtual void OnMyStateExit ()
 Override to use OnStateExit as extended by this base class. Do not override OnStateExit!
 
- Protected Member Functions inherited from State
void TriggerTransition (string transName, float delay=0.0f)
 Shortcut to trigger transitions from within this state for this state (i.e. More...
 
virtual void Awake ()
 Override to use an Awake function, which is not normally available for StateMachineBehaviours.
 
virtual void OnMyStateEnter ()
 Override to use OnStateEnter as extended by this base class. Do not override OnStateEnter!
 

Detailed Description

Definition at line 5 of file NetOverlayState.cs.

Member Function Documentation

◆ OnStateEnter()

override void OnStateEnter ( Animator  animator,
AnimatorStateInfo  stateInfo,
int  layerIndex 
)
inline

Extends the normal OnStateEnter function with state tracking for the containing SM.

Do not override! Instead use OnMyStateEnter in derived states!

Definition at line 14 of file NetOverlayState.cs.


The documentation for this class was generated from the following file: